首页
产品中心
车载监控设备
北斗GPS定位
车载监控平台
车载监控周边
车载监控解决方案
车载监控合作客户
新闻资讯
企业新闻
行业新闻
常见问题
车载监控政策法规
关于我们
联系我们
新闻资讯
企业新闻
行业新闻
常见问题
政策法规
当前位置:
首页
>>
行业新闻
>> 详情
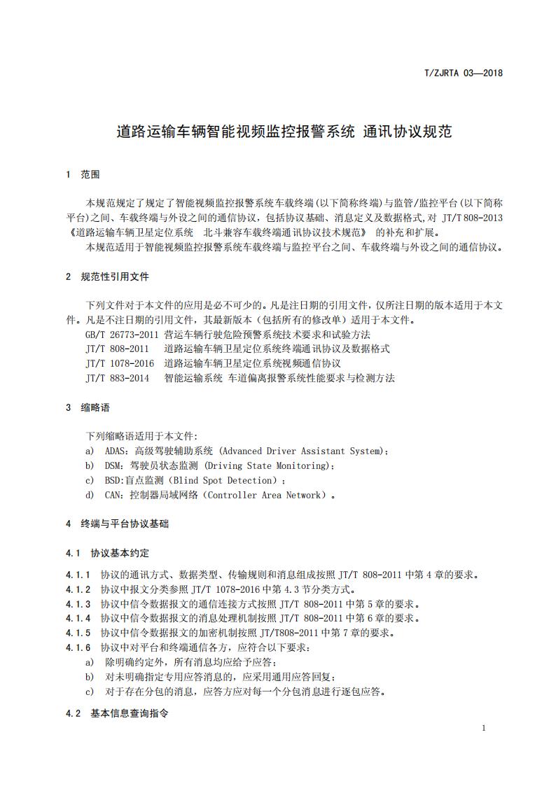
浙江省 TZJRTA 03-2018 道路运输车辆主动安全智能防控系统(通讯协议规范)
更新时间:2023-05-14
作者:管理员
人气:
92
上一篇:
浙江省 TZJRTA 02-2018 道路运输车辆主动安全智能防控系统(平台技术规范)
下一篇:
浙江省 两客一危上传数据规范
推荐阅读
RECOMMENDED READING
河南省印发道路运输企业第三方监控管理办法
GPS车载跟踪器与导航仪的差异
影响车载后视摄像头清晰度的因素有哪些
4路/8路/12路1080P车载硬盘录像机/车载视频监控设备产品特性/车载视频监控平台/车载视频录像机产品简介/车载视频监控设备功能介绍/德宝科技
倒车摄像头的种类及特点
热门点击
Hot Click
车载监控
车载摄像头
车载视频监控系统